![]()
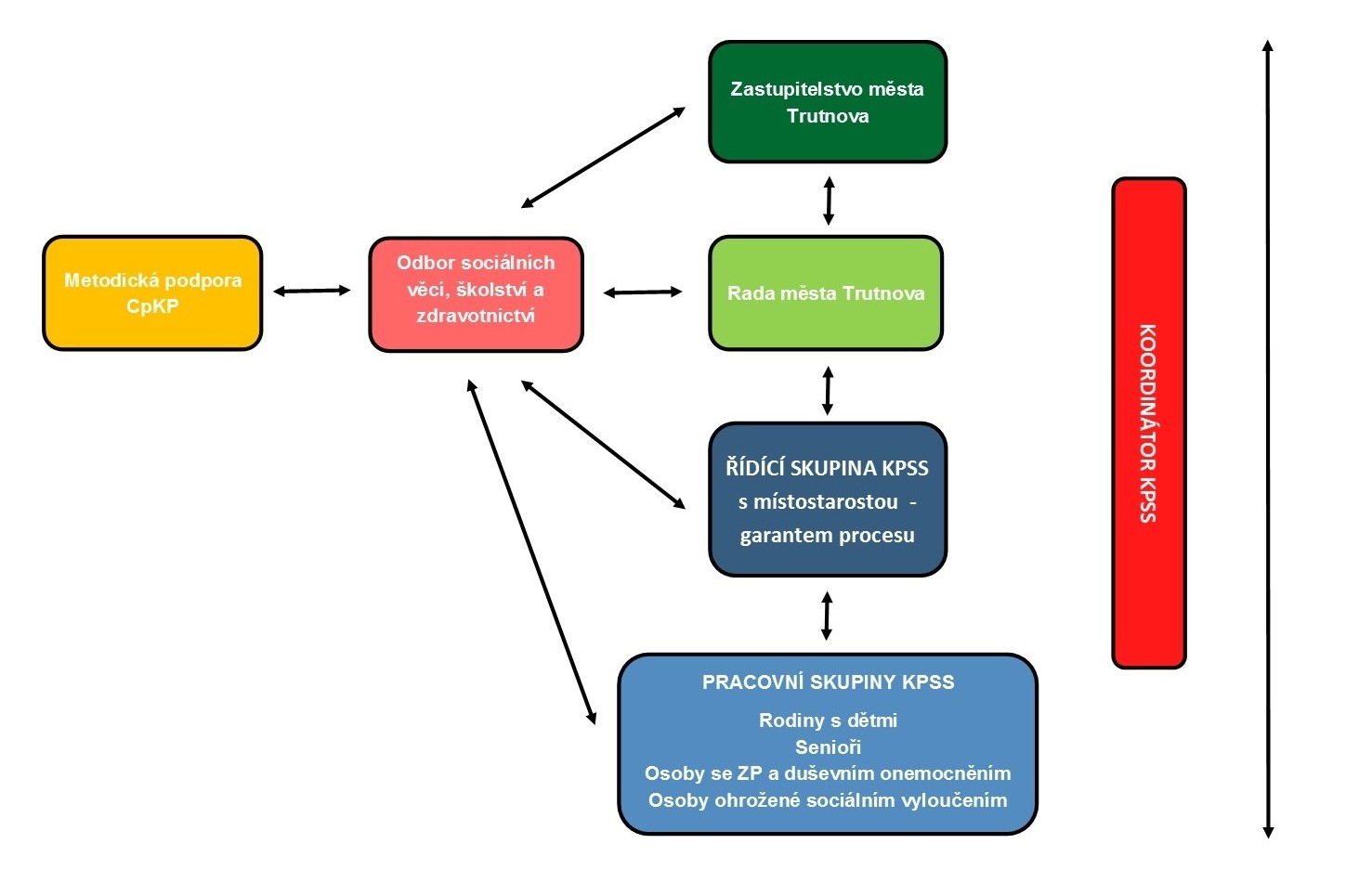
Organizační struktura
Před zahájením celého procesu Komunitního plánování sociálních služeb byla
sestavena organizační struktura, která vyplývá z podmínek Královéhradeckého kraje a byla schválena Radou města dne
27. 2. 2017.

![]()
Před zahájením celého procesu Komunitního plánování sociálních služeb byla
sestavena organizační struktura, která vyplývá z podmínek Královéhradeckého kraje a byla schválena Radou města dne
27. 2. 2017.

Autor
